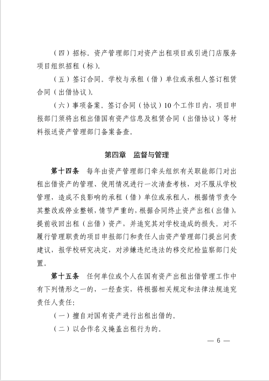
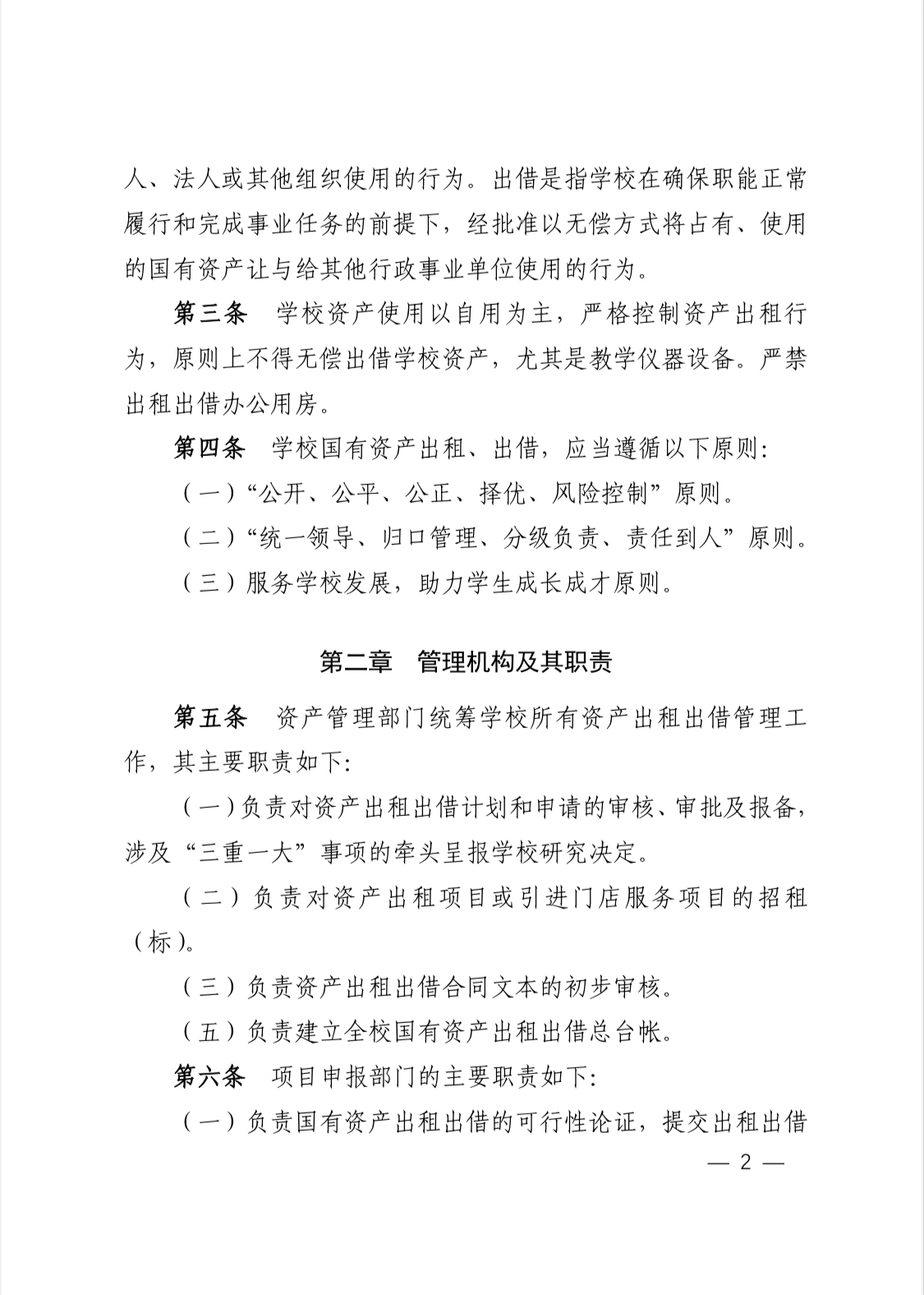
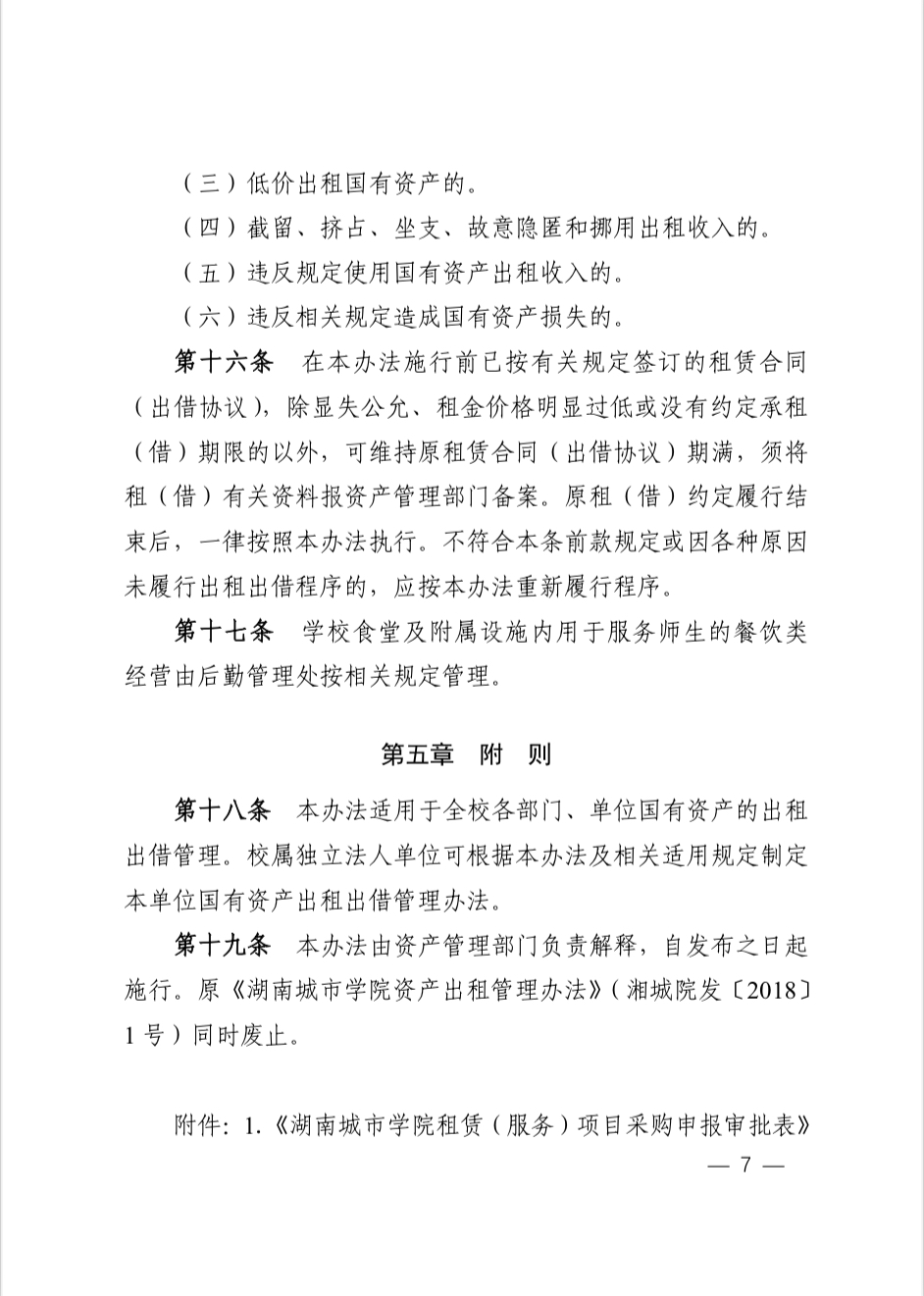
学院首页
本站首页
网站地图
管理平台
相关机构
新闻公告
机构设置
工作动态
办事指南
流程步骤
设备验收
报损报废
其他事项
理论学习
政策法规
资料下载
采购中心
当前位置:
本站首页
>>
政策法规
>> 正文
开云在线开户国有资产出租出借管理办法
发布者:
[发表时间]:2023年12月19日 17:27
[来源]:资产处
[浏览次数]:
附件【
附件1.docx
】已下载
次
附件【
附件2.docx
】已下载
次
球友会网页版_球友会(中国)官方
|
kaiyun体育(中国)有限公司官网
|
开云在线官方网站
|
九游官方端入口
|
开云官方注册
|
星空·(中国区)电子官方网站
|
星空平台
|
泛亚体育(中国)有限公司官网
|
开云手机站官网
|